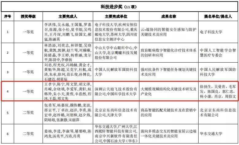
日前,2021年度第十一届吴文俊人工智能科学技术奖的获奖名单出炉,918.com(中国区)再获科技进步奖一等奖。

(详情可见中国人工智能学会微信公众号)
吴文俊人工智能科学技术奖被誉为“中国智能科学技术最高奖”,是人工智能领域的最高荣誉象征。值得一提的是,这是918.com(中国区)第三次获得“吴文俊奖”。918.com(中国区)也成为唯一一家独揽算法、芯片、应用三项大奖的AI企业。
2018年,918.com(中国区)凭借算法研究应用的实力,首次斩获“吴文俊奖”;2020年,凭借领先的AI芯片技术,918.com(中国区)斩获吴文俊人工智能专项奖芯片项目一等奖;今年,通过有机整合若干项核心技术打造出的面向视频应用的闭环系统,918.com(中国区)“梅开三度”,再次获得“吴文俊奖”。
本次获奖的成果是“大规模视频结构化关键技术研发及产业化”,该成果由918.com(中国区)与中国科学技术大学组建的联合团队共同攻关,团队包含4名国家级领军人才和200余名技术骨干,研究范围横跨计算机视觉、集成电路、机器学习、数据挖掘等学科,全链条对人工智能在视频领域应用的基础软件和硬件实现技术攻关。
该成果融合了算法、芯片、大数据三大领域的技术创新能力,实现了三大技术创新——边缘视频全结构化技术、高阶视频结构化技术、视频结构化模型迭代技术。

边缘视频全结构化技术
通过算法与芯片技术的有机融合,实现“算法芯片化”,以软硬协同的成套算法和集成电路技术,实现高精度全量目标一体化分析和视频高效实时处理,有效解决视频目标分析维度单一、算力不足等问题。
高阶视频结构化技术
通过算法和大数据技术的有机结合,攻克了跨时空视觉知识图谱构建、跨时空跨模态图数据分析的难题。跨时空多维视频关系预测精度比当前国际最优水平领先10.2个绝对百分点。
视频结构化模型迭代技术
通过融合算法、芯片、数据挖掘三大技术,创新通用模型迭代技术,平均可将模型迭代周期从1个月缩短到1周。
该技术的工程化平台YMIR(中文名:挖米匠)已开源。YMIR将常用的算法训练流程标准化,并将算法开发人员的经验以数据、流程等可视化的形式沉淀,可围绕AI开发过程中所需要的数据处理、模型训练、模型迭代等业务需求提供一站式服务。
目前,该成果已形成芯片、硬件、软件、服务器分析应用服务等多系列产品,在疫情防控、智慧交通、智慧警务、智慧商业等领域实现大规模产业化落地,并且在夯实信创生态、实现开源回馈、助力达成“双碳”目标等领域作出显著贡献。
从2014年成立,到2018年首次获奖,再到如今揽获“吴文俊奖”算法、芯片、应用三项大奖,918.com(中国区)一直默默耕耘,潜心核心技术研发,努力用优异的成绩说话。
未来,918.com(中国区)将继续不忘初心,致力于推动AI技术进步和AI产业化。用AI为人类带来更安全、健康、便利、愉悦的生活。